
工人正在进行供暖设备调试。资料图
长城网·冀云客户端讯(记者 郭洪杰)随着北方气温逐渐转冷,河北省石家庄、衡水、唐山、廊坊、邯郸等多个城市正加紧进行管网注水、设备调试等准备工作,供暖准备工作已全面启动。记者从河北省住房和城乡建设厅相关部门获悉,张家口市沽源、塞北、康保、张北、尚义、崇礼、察北和承德市围场、丰宁等地已提前启动供热,提前让居民感受到冬日温暖。
衡水
10月20日,从衡水市城市管理综合行政执法局获悉,市区供热准备工作紧锣密鼓进行中,目前正在推进供热管网冷态运行调试,并同步落实热源供应、设备维护、应急抢修等保障措施,为今冬供热工作顺利启动做好最后“冲刺”。
为保障市民安全温暖过冬,该市城管部门及供热企业提前谋划、主动作为,坚持早排查、早检修,做细做实供暖前各项准备工作。衡水市正积极配合省级供热监管平台联调联试,同步做好主城区室温采集表日常维护,保障采暖季居民小区室温监测在线率达标。目前,平台已建立采集预警机制,能够实时捕捉数据采集与上传过程中的异常情况,实现问题早发现、快处置。与此同时,衡水市供热试运行方案已于9月23日正式启动,计划10月25日前完成冷态试运行,11月1日前全部供热系统达到供暖条件,具备随时投运能力。
廊坊
为提前做好今冬采暖系统注水试压工作,廊坊市各供热企业正扎实做好设备调试等多维准备工作,保证按时正常供暖。廊坊市广达供热有限公司10月11日起,分批对所辖区域各小区的供热系统进行注水加压;廊坊经济技术开发区热力供应中心10月13日起,陆续对供暖范围内的用户采暖设施进行充水试压;南城热力公司将于10月24日开始向嘉多丽小区供热管网和房间内的暖气系统进行注水加压。各供热企业纷纷开通24小时客服热线,方便用户咨询和报修。
唐山
10月15日,迁西富龙热力公司已开始陆续注水,10月17日,遵化市东城热力公司陆续对所管辖小区居民供暖用户进行注水试压。
当前,保供热工作已进入关键阶段。记者从唐山市住房和城乡建设局了解到,为全面提升供热运行保障水平,唐山市统筹谋划,扎实备战,全力以赴备战今冬供暖季,确保人民群众安全用热、温暖过冬。目前,该市逐步进行管网注水,10月30日前完成冷运工作。唐山市将在11月15日前随时关注实时气温,坚持气候会商综合研判,随气温变化适时升温供热。
张家口
9月28日,城市热力集团对一次管网进行注水,截止目前,所有区域换热站已经逐步开始投入运行状态,同步开始进行管网排气、平衡调试工作。在张家口市华诚能源科技有限公司所属的22号换热站和东源热力公司第一隔压站,工作人员正在加班加点有条不紊地做好各项供热前的准备工作。
记者从张家口市城市管理综合行政执法局获悉,全市20家燃煤供热企业已落实燃料供应,燃煤储备充足,为今冬供热筑牢能源基础。在设施改造与服务方面,全市已完成41个供热薄弱小区的整治工作,通过增加换热机组、改造二次管网等措施提升老旧小区供热质量。
邯郸
10月16日9:00开始,武安市热力公司逐步对澜山悦府小区暖气管道进行注水、试水、打压。为保证居民冬季正常取暖,部分供热公司正在进行费用收缴工作。
承德
承德华净供热有限公司于10月15日开始对云著小区一、二期热用户供热系统进行注水、试水工作。
近日,承德热力集团围场分公司发布通知,10月20日全县正式启动供热系统,热力公司呼吁本采暖季有供暖需求且尚未缴纳取暖费的用户,务必在10月20日前完成费用缴纳,以免影响正常用热。
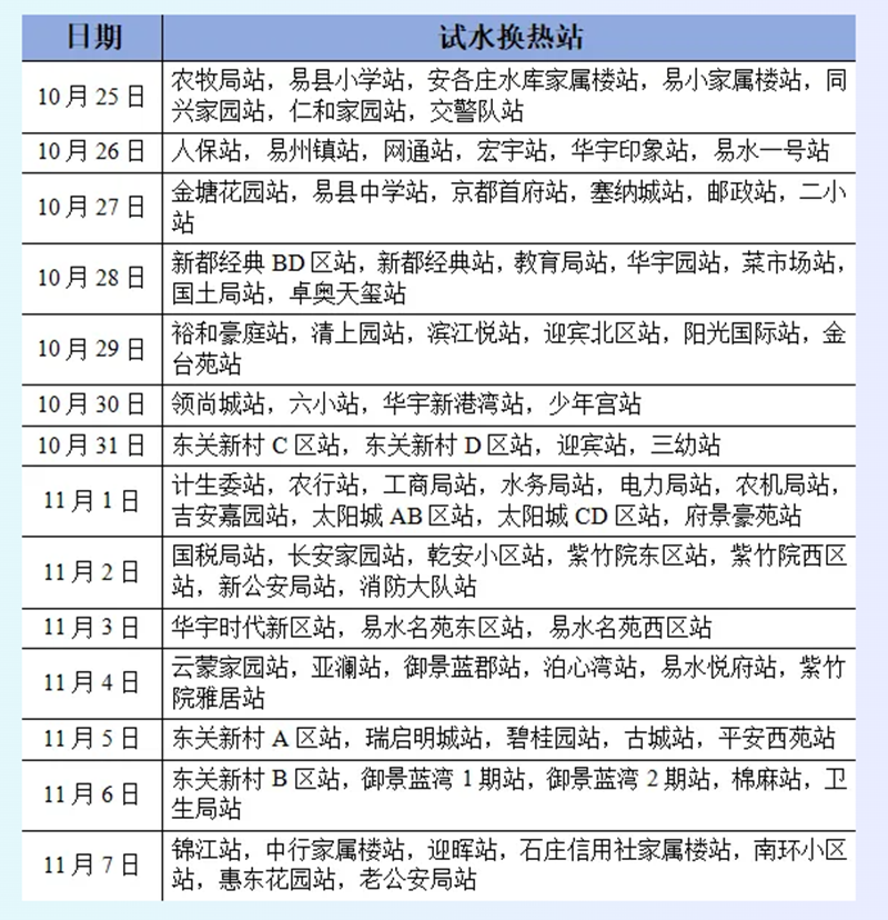
保定
保定各地于9月中旬陆续开展管网注水试压工作。其中,大唐保定供热有限责任公司9月15日起陆续开展二次管网注水试压工作。易县龙烁供热公司定于2025年10月25日开始,对小区进行打压试水,试水安排如下:

沧州
沧州市多地热力公司已陆续启动注水工作。其中,泊头市京然集中供热公司自9月22日起率先对沧州幼儿师范高等专科学校、第一中学等多个片区进行打压试水;盐山吴天燃气热力公司于10月1日开始对辖区内供热系统进行注水打压;河间市正和热力有限责任公司于10月5日开始陆续对各小区供热系统(包括楼内)进行注水试压;河北任华供热公司计划于10月28日至29日开展注水试压工作。各供热企业均提醒用户注水期间家中留人,及时发现和处理漏水问题。
石家庄
为保障供热工作顺利开展,石家庄多家公司于近日将开始试水工作。河北埃多森能源技术有限公司于10月19日起开启试水工作,试水后供暖系统保持常压状态,请勿开启阀门放水,以免造成不必要的财产损失。

新乐凯源节能热力有限公司于10月26日对本小区及单位进行供暖水压测试。望各住户家中及单位办公室留人,配合检查。办理了空置房的住户代表今年供暖季不用暖,将从11月10日起陆续关闭阀门,如若家中出现跑水现象,请及时关闭楼道内自家阀门。注水联系电话:15354443262,24小时客服电话:87572156、8757215。
中节能(石家庄)环保能源有限公司将于2025年10月24日-26日10:30—16:00期间开始打压试水工作,打压试水期间,务必家中留人。若您有任何其他问题需要咨询,请拨打客服电话:0311-85469198、0311-85469262、13001899181。
邢台
9月下旬以来,邢台多地陆续启动供热系统注水试压工作。其中,建投热力河北清洁供热南和分公司于9月26日起陆续开始对南和区各小区供热管道进行试水。供暖管网注水前,热力公司会陆续在小区内张贴注水通知,敬请热用户及时关注各小区公告栏。热用户须注意检查暖气设施是否存在泄漏隐患,提前预防,提前修缮,提高警惕,防止漏水事件发生。热力公司热线电话:0319-5529196、5528782、5528783。
邢台安能供热自10月16日起开始试水,试水期间请家中务必留人,及时关注家中采暖设施。如有需要请您及时与物业联系进行维修或可拨打本公司客服电话:0319-3227888。
秦皇岛
秦皇岛各地已经于9月中旬开展供热系统注水试压工作。其中,富阳热力公司于9月18日开始陆续对各小区注水;冠通热力公司自10月6日开始各小区陆续注水;建投热力秦皇岛供热有限责任公司于10月9日起向辖区内供热管网系统进行注水。
目前,河北省各级供热部门正加强统筹协调,扎实做好各项准备工作,确保今冬供暖工作平稳有序。
